Ngôn ngữ và văn hóa Trung Quốc
Hệ ngôn ngữ Tự phí
N/A
N/A
*Thời gian học & học phí
- Tối đa 2 năm.
- Dài hạn: 1 năm; Ngắn hạn: 1 kỳ / 1 tháng.
- Phí báo danh: 420 RMB (không hoàn)
- Bảo hiểm: 400–600 RMB/kỳ hoặc 800–1200 RMB/năm.
- Học phí:
+ Lớp thường: 17,000 RMB/năm; 8,900 RMB/kỳ; 3,200 RMB/tháng hè
+ Lớp tăng cường: 16,500 RMB/kỳ
+ Tự chọn: 3,000 RMB/môn/kỳ
Hồ sơ hệ ngôn ngữ:
(1) Có trình độ tương đương THPT Trung Quốc hoặc cao hơn.
(2) Bằng tốt nghiệp hoặc giấy chứng nhận tốt nghiệp dự kiến; tài liệu không phải tiếng Trung/Anh cần dịch và công chứng.
(3) Bảng điểm toàn bộ khóa học – bản gốc hoặc công chứng.
(4) Chứng chỉ/bảng điểm HSK (nếu có).
(5) Scan hộ chiếu còn hạn trên 6 tháng.
(6) Ảnh thẻ 6 tháng gần nhất.
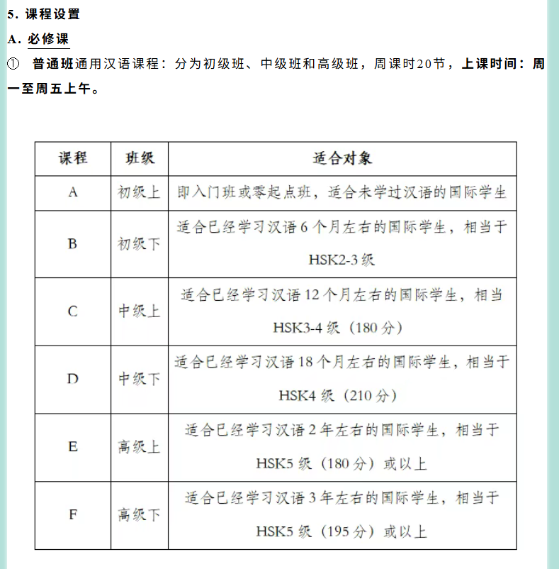
A. Môn bắt buộc
- Lớp thường: sơ – trung – cao cấp, 20 tiết/tuần, học sáng.

- Lớp tăng cường: 30 tiết/tuần, học sáng + chiều.

B. Môn tự chọn
- Tiếng Trung kinh tế – thương mại, du lịch: 3000 RMB/môn/kỳ.
- Có thêm các lớp miễn phí: HSK, Cantonese, văn hóa,…